RBAMS 210224 rb blijkt onjuist geïnformeerd over zwemverbod/wildzwemplek, komt terug op deelgeschilbeschikking en wijst verzoek verlof hoger beroep af
- Meer over dit onderwerp:
RBAMS 210224 gemeente Amsterdam tóch aansprakelijk voor ernstig letsel na duik vanaf kade in IJhaven, ES 50%, na bill. corr. 20%
- rb blijkt onjuist geïnformeerd over zwemverbod/wildzwemplek, komt terug op deelgeschilbeschikking en wijst verzoek verlof hoger beroep af
in vervolg op:
RBAMS 310322 gemeente Amsterdam niet aansprakelijk voor ernstig letsel na duik vanaf kade in IJhaven
- begroot, niet toegewezen, conform verzoek € 10.382,25
1De procedure
1.1.
Op 31 maart 2022 heeft deze rechtbank in deelgeschil beslist op het verzoek van [eiser] om de gemeente c.s. aansprakelijk te houden voor de schade als gevolg van het ongeval dat hij op 15 juni 2020 op de Bogortuin te Amsterdam heeft gehad. De rechtbank heeft het verzoek afgewezen. De rechtbank was van oordeel dat de gemeente vanwege de situatie ter plaatse niet verplicht was om veiligheidsmaatregelen te nemen. De vindplaats van de deelgeschilbeschikking op rechtspraak.nl is ECLI:NL:RBAMS:2022:1755.
1.2.
[eiser] is vervolgens deze bodemprocedure gestart tegen de gemeente c.s. Bij dagvaarding van 13 december 2022 (met producties) heeft hij de rechtbank ook verzocht om verlof te verlenen om tussentijds hoger beroep in te stellen tegen de deelgeschilbeschikking.
1.3.
De rechtbank heeft het verzoek van [eiser] op 16 februari 2023, na het bezwaar tegen inwilliging daarvan van de gemeente c.s. te hebben gehoord, afgewezen. De rechtbank heeft overwogen dat [eiser] bij dagvaarding in de bodemprocedure nieuwe (feitelijke) stellingen heeft ingenomen, nieuwe bewijsstukken heeft overgelegd en heeft betoogd dat sprake is van (juridische dan wel feitelijke) misslagen op grond waarvan de bodemrechter zou moeten terugkomen van de in deelgeschil gegeven beslissing. Verder heeft [eiser] de rechtbank verzocht om een descente te gelasten en heeft hij getuigenbewijs aangeboden. Bij die stand van zaken was de verwachting van de rechtbank dat het toestaan van tussentijds hoger beroep tegen de deelgeschilbeschikking niet zou leiden tot een rechtsgang die efficiënter was dan het voortzetten van de bodemprocedure, en die bovendien in het belang van beide partijen was.
1.4.
Het verdere verloop van de procedure blijkt uit:
- -
de conclusie van antwoord,
- -
het tussenvonnis van 3 mei 2023, waarbij een mondelinge behandeling voor een meervoudige kamer is bepaald,
- -
de aanvullende producties 12 t/m 18 van [eiser] ,
- -
de voorlopige schadestaat van [eiser] ,
- -
het proces-verbaal van descente en mondelinge behandeling van 19 september 2023 en de daarin genoemde stukken,
- -
het e-mailbericht van mr. Oskam van 10 oktober 2023 met opmerkingen bij het proces-verbaal van de mondelinge behandeling en het e-mailbericht van mr. Mewa van 11 oktober 2023 met bezwaar tegen het bericht van mr. Oskam,
- -
de rolberichten van partijen van 15 november 2023, waarbij zij de rechtbank verzoeken om vonnis te wijzen.
1.5.
Vervolgens is een datum voor vonnis bepaald.
2De feiten
2.1.
Bij de beoordeling van het verzoek in deelgeschil heeft de rechtbank de volgende feiten tot uitgangspunt genomen (zie ook hoofdstuk 2 van de deelgeschilbeschikking):
2.1.1.
[eiser] is op 15 juni 2020 omstreeks 20.30 uur vanaf de kade van de Bogortuin in Amsterdam het water in gesprongen of gedoken. [eiser] was aan het trainen voor de triatlon.
2.1.2.
[eiser] is in een ondiep gedeelte van het water terechtgekomen. Hij heeft daardoor letsel opgelopen: een lage dwarslaesie, verbrijzelde wervels, meerdere ribfracturen, een fractuur van zijn schouderblad, een klaplong en een hoofdwond. [eiser] is ten gevolge van het ongeval hulpbehoevend. Hij zit in een rolstoel en heeft een hulphond.
2.1.3.
De Bogortuin ligt aan de IJhaven van het Binnen IJ. Dit betreft het water tussen het Java-eiland en de Oostelijke Handelskade. Het Binnen IJ wordt ook het Afgesloten IJ genoemd. Het IJ is een rivier waarop binnenvaartschepen varen.
2.1.4.
Onderstaande foto’s geven de omgeving van de plek van het ongeval weer. Op de eerste foto is het deel van de kade zichtbaar waar [eiser] het water in is gegaan. Op die foto zijn aan de linkerkant terrassen te zien die richting het water lopen. De terrastreden gaan van hoog naar laag het water in. Haaks op het stenen terras staat de kade van de Bogortuin. De kademuur is twee meter hoog (gerekend vanaf het wateroppervlak). De laatste stenen terrastrede boven het wateroppervlak bevindt zich over de gehele lengte tussen het op de foto zichtbare deels in het water gelegen Gebouw Hoogkade en de kade van de Bogortuin. Onder water bevindt zich nog één stenen terrastrede met een diepte (breedte) van 1,64 meter. Alle stenen terrastreden zijn even diep (breed).
2.1.5.
Om de bouw van het Gebouw Hoogkade mogelijk te maken, is een damwand in het water geplaatst waardoor een bak is ontstaan waarin heipalen en een betonnen plaat zijn aangebracht. Daardoor is na de laatste stenen terrastrede in het water een (on)diepte van ongeveer vier tot zes meter in de lengte vanaf de waterkant aanwezig. Daarna is de diepte van het water vijf tot zes meter.
2.1.6.
VGA is de aansprakelijkheidsverzekeraar van de gemeente.
2.2.
Verder heeft de rechtbank in deelgeschil de volgende feiten vastgesteld (zoals volgt uit de beoordeling, hoofdstuk 4 van de beschikking).
2.2.1.
Bij warm weer komen veel mensen bij de Bogortuin zwemmen. Het bij de Bogortuin gelegen grasveld wordt gebruikt voor recreatie. De gemeente is daarvan op de hoogte.
2.2.2.
Op de plek waar [eiser] in het water terecht is gekomen, is het water ondiep, ongeveer 0,5 meter.
2.3.
[eiser] heeft deze rechtbank in deelgeschil verzocht om – kort gezegd – voor recht te verklaren dat de gemeente c.s. aansprakelijk is op grond van de artikelen 6:162 Burgerlijk Wetboek (BW) en 6:174 BW voor de gevolgen van het ongeval dat hij op 15 juni 2020 op de Bogortuin te Amsterdam heeft gehad. Bij beschikking van 31 maart 2022 heeft deze rechtbank geoordeeld dat de gemeente niet aansprakelijk kan worden gehouden voor de gevolgen van het ongeval, omdat zij vanwege de situatie ter plaatse niet verplicht was om veiligheidsmaatregelen te nemen, en het verzoek afgewezen.
2.4.
In het kader van deze bodemprocedure zijn de volgende aanvullende feiten relevant.
2.5.
[eiser] heeft via een procedure op grond van de Wet open overheid (Woo) de beschikking gekregen over de hierna genoemde documenten, met – voor zover relevant – de hierna vermelde inhoud:
2.5.1.
De gemeente heeft in de periode van 2020-2021 een inventarisatie gemaakt van alle locaties in de stad waar op dat moment veelvuldig werd gezwommen. Dat leverde een lijst op met ongeveer 90 ‘wildzwemplekken’. Dit overzicht is aan de gemeenteraad verstrekt bij de raadsinformatiebrief van 7 juli 2021. De Bogortuin staat op deze lijst. De lijst brengt in kaart de “potentiële geschiktheid om te zwemmen op basis van wettelijke criteria”. De Bogortuin wordt op deze lijst aangeduid met “potentie voor formele zwemplek met stedelijke functie”. Ten aanzien van de geschiktheid om te zwemmen op basis van de criteria ‘conflict met vaarverkeer’, ‘toegang tot water’ en ‘voorzieningen walkant’ is vermeld: “kansrijk”. Bij “risico’s zwemmen en intensieve recreatie” in de vorm van geluidsoverlast en gedragsoverlast is vermeld “zeer hoog”. Als aandachtspunten/toelichting is vermeld: “Hoge overlast ervaring, stedelijke aantrekkingskracht. Op deze locatie wordt al massaal stedelijk gerecreëerd, dus maatregelen nodig om beheersbaar te houden/leefbaarheid te borgen.”
2.5.2.
In de ‘Notitie: zwemwater in Amsterdam’ van 19 februari 2021 van ambtenaren van de directies Verkeer & Openbare ruimte en Sport & Bos van de gemeente staat:
2.2
Typen zwemlocaties op basis van wet en regelgeving
Amsterdam kent tientallen locaties waar gezwommen kán worden, maar niet overal mág gezwommen worden. Er wordt onderscheid gemaakt tussen drie typen waar gezwommen wordt: formele zwemplekken, wildzwemplekken, plekken met een zwemverbod. (…)
2.2.2
Wildzwemplekken
Wildzwemplekken zijn plekken waar gezwommen mag worden – er geldt géén zwemverbod – maar die niet zijn aangewezen als ‘officiële zwemlocatie’. Vaak voldoen ze ook niet aan de daarvoor geldende eisen (…). Dat betekent dat er op deze locaties risico’s kunnen zijn met betrekking tot onder meer de waterkwaliteit en de bodemgesteldheid. Ondanks dat dit geen formele zwemplekken zijn, kan de gemeente wel aansprakelijk gesteld worden indien zich ongevallen met zwemmen voordoen. Jurisprudentie wijst uit dat het de aansprakelijkheid van de gemeente vergroot als de inrichting van de openbare ruimte expliciet uitnodigt tot het zwemmen, bijvoorbeeld met aflopende trappen naar het water of steigers. Want in dat geval behoort de gemeente ook de daarbij passende voorzorgen te nemen.
Op veel plekken in Amsterdam is sprake van ‘wildzwemmen’. Om de risico’s voor zwemmers op dergelijke wildzwemplekken te beperken heeft de gemeente afgelopen jaren de volgende maatregelen genomen: (…).
2.2.3
Plekken waar een zwemverbod geldt
(…)
In het derde lid van artikel 8.08 [Binnenvaartpolitiereglement, hierna: Bpr, rb] is aangegeven dat ontheffingen van het zwemverbod kunnen worden verleend. In overleg met nautisch vaarwegbeheerder kunnen voorwaarden besproken worden waardoor het wel mogelijk is om functies naast elkaar te faciliteren door toevoeging van bijvoorbeeld betonning (boeien die voor schepen grens vaarweg aanduiden). In de praktijk gebeurt dit al op verschillende plekken zoals in het IJ (…). Deze ontheffingen zijn in Amsterdam echter nergens formeel vastgelegd.
De afgelopen jaren zijn op een aantal plaatsen waar een zwemverbod geldt verbodsborden geplaatst, omdat in de stadsdelen risico’s gesignaleerd werden op plaatsen waar veel gezwommen werd. Daaruit volgt dat er in Amsterdam geen eenduidigheid is met betrekking tot zwemverboden en bebording: lang niet overal waar een zwemverbod geldt, staat een verbodsbord. Dit leidt tot onduidelijkheid voor de Amsterdammers.
(…)
2.6.
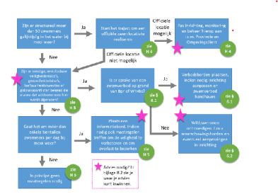
De gemeente heeft het Ambtelijk handboek Zwemmen & zomerrecreatie aan het water uitgebracht. Dit handboek, in de versie van maart 2022, is via openbare bronnen toegankelijk. In het handboek is opgenomen dat dit een richtinggevend document is voor iedereen binnen de gemeente die in de praktijk van het werk te maken krijgt met zwemmen in open water. In het handboek is – voor zover relevant – ook het volgende vermeld:
2.4
Uitgangspunten voor de uitvoering
Ten aanzien van zwemmen in open water is de gemeentelijke lijn dat we zwemmen mogelijk maken waar dat veilig kan, maar grenzen stellen op locaties waar het zwemmen onaanvaardbare risico’s kent op het vlak van (nautische) veiligheid, gezondheid en/of leefbaarheid.
Dat betekent in de praktijk het volgende:
(…)
Wildzwemmen kan in goede banen geleid worden met maatregelen gericht op het vervullen van de zorgplicht vanuit de gemeente, mits aan randvoorwaarden voldaan wordt met betrekking tot veiligheid en gezondheid (zie H5), er geen conflicten zijn met andere functies (zie H5) en de leefbaarheid niet in het gedrang komt (zie H7).
Wildzwemmen wordt zo nodig actief ontmoedigd op locaties waar bekend is dat de risico’s te groot zijn (zie H6).
Handhaving op zwemverboden is gericht op excessen en vindt in principe alleen plaats op locaties waarbij sprake is van onaanvaardbare veiligheidsrisico’s (zie §6.1.).
Op officiële zwemlocaties is de situatie duidelijk: die zijn bedoeld om te zwemmen en daar faciliteren we dit zo optimaal mogelijk (zie verder H4). Met betrekking tot wildzwemmen moet per locatie een afweging gemaakt worden. Daarbij kan onderscheid gemaakt worden tussen plekken in de bestaande stad waar wordt wild gezwommen en locaties die ontwikkeld worden als onderdeel van de nieuwe stad.
De volgende alinea’s schetsen welke afweging per locatie gemaakt moet worden.
2.4.1
De bestaande stad
Op steeds meer plekken in de stedelijke omgeving zien we dat er gezwommen wordt. Deze wildzwemplekken ontstaan vaak spontaan rondom kades, steigers of glooiende oevers. Uitgangspunt is dat we dit wildzwemmen als gemeente niet actief tegengaan, mits er geen onacceptabele veiligheidsrisico’s bekend zijn die niet weggenomen kunnen worden, er geen sprake is van conflicten met andere functies en de leefbaarheid niet in ernstige mate bedreigt wordt door het zwemmen.
In de bestaande stad is de afweging op wildzwemplekken daarmee als volgt:
2.7.
Op de website van IAmsterdam stond ten tijde van het ongeval onder de kop “De Oostelijke Eilanden met kinderen” de volgende foto met tekst:
Lekker buiten spelen
Je kunt de Oostelijke Eilanden ook wel beschouwen als één grote buitenspeelplaats. (…) In een buurt omgeven door water kan er natuurlijk ook goed gezwommen worden. Dit doe je onder andere aan het Bogortuinparkstrand op Java-eiland, waar je heerlijk op een grasveldje kunt ontspannen terwijl de kids zich in de buitenlucht vermaken.
2.8.
De gemeente heeft na het ongeval twee borden bij de Bogortuin geplaatst, één bord om te waarschuwen voor obstakels onder water en één bord met een verbod om te duiken.
3. Het geschil
3.1.
[eiser] vordert, samengevat, om bij vonnis, voor zover mogelijk uitvoerbaar bij voorraad:
I. voor recht te verklaren dat de gemeente en VGA hoofdelijk en volledig aansprakelijk zijn voor het ongeval dat [eiser] op 15 juni 2020 is overkomen, primair op grond van artikel 6:174 BW en subsidiair op grond van artikel 6:162 BW;
II. voor recht te verklaren dat de gemeente en VGA hoofdelijk de volledige materiële en immateriële schade moeten vergoeden die [eiser] heeft geleden en nog zal lijden als gevolg van het ongeval op 15 juni 2020, althans te bepalen in hoeverre hem enige mate van eigen schuld te verwijten valt;
III. [eiser] een voorschot op het smartengeld van € 75.000 toe te kennen en
IV. de gemeente en VGA te veroordelen in de proceskosten, waaronder begrepen de nakosten.
3.2.
[eiser] heeft aan zijn vorderingen – mede op basis van de toelichting bij de mondelinge behandeling en kort gezegd – het volgende ten grondslag gelegd. De rechtbank heeft in de deelgeschilbeschikking de feiten verkeerd gewaardeerd en geïnterpreteerd en een onjuist beeld gekregen van de gevaarlijke situatie ter plaatse, waardoor zij de Kelderluik-criteria verkeerd heeft toegepast. Dit levert een misslag op waardoor de rechtbank van de in de deelgeschilbeschikking vervatte bindende eindbeslissing kan terugkomen. [eiser] verzoekt dan ook om van die beslissing terug te komen. Juiste toepassing van de Kelderluik-criteria leidt tot een voor [eiser] gunstige uitspraak. Het verwijt aan de gemeente bestaat uit twee onderdelen: (i) de constructie is gebrekkig en onveilig, waardoor deze gevaar oplevert voor personen (artikel 6:174 BW) en (ii) de gemeente heeft als bezitter en beheerder van het watergebied rondom de Bogortuin onvoldoende gewaarschuwd voor de gevaren van het duiken in het ondiepe water (artikel 6:162 BW). [eiser] heeft het volgende benadrukt:
- -
de gemeente kwalificeert de Bogortuin zelf in haar interne stukken als een wildzwemplek en een plek waarvoor geen zwemverbod geldt;
- -
de gemeente faciliteert, promoot en ondersteunt het wildzwemmen op de Bogortuin;
- -
de eigen interne documenten van de gemeente bepalen dat er moet worden gewaarschuwd op plekken zoals de Bogortuin;
- -
de gemeente waarschuwt de bewoners van het gebouw Hoogkade al jaren voor het gevaar van diepteverschillen;
- -
de gemeente heeft kennis van de vele mensen die op dit openbare, publieke terrein met mooi weer zwemmen;
- -
in de bestuursrechtelijke procedure die bewoners van de Borneokade tegen de gemeente hebben aangespannen met betrekking tot overlast aan de Borneokade verkondigt zij dat zwemmen in soortgelijk water als het water bij de Bogortuin wél is toegestaan.1
[eiser] begrijpt dat er een percentage eigen schuld is, omdat risico’s verbonden zijn aan het voorover (head first) in het water duiken. Uit de jurisprudentie blijkt dat een eigen schuldpercentage van 25% gemiddeld is. Hierop moet een billijkheidscorrectie worden toegepast, gelet op de ingrijpende gevolgen van het ongeval voor [eiser] , zodat de gemeente c.s. voor 100% vergoedingsplichtig is.
[eiser] vordert betaling van een voorschot op zijn (immateriële) schade van € 75.000.
VGA is als verzekeraar van de gemeente verplicht de schade rechtstreeks en volledig aan [eiser] te vergoeden.
3.3.
De gemeente c.s. concludeert tot afwijzing van de vorderingen en voert daartoe – eveneens kort gezegd – het volgende aan. De gemeente c.s. betwist dat van een feitelijke of juridische misslag in de deelgeschilbeschikking sprake is. Als de rechtbank deze beschikking niet in stand laat, moet zij opnieuw kijken naar de toedracht van het ongeval, omdat niet vast staat op welke precieze plek [eiser] heeft gedoken. Het perspectief van waaruit de Kelderluik-criteria dienen te worden afgewogen wordt gevormd door de voor een ieder kenbare ter plaatse aanwezige omstandigheden. De situatie ter plaatse, nabij flauwe in het water aflopende terrastreden, nodigt niet uit tot het nemen van een duik voorover in het water, en de gemeente hoefde geen rekening te houden met een ongeval zoals dat [eiser] is overkomen. De gemeente c.s. houdt vast aan de in de deelgeschilprocedure ingenomen standpunten, waaronder dat bij de Bogortuin een zwemverbod in de zin van artikel 8.08 Bpr geldt en dat het causaal verband tussen een eventuele zorgplichtschending en het ontstaan van het ongeval ontbreekt. Voor het geval de rechtbank de gemeente c.s. wel aansprakelijk acht, doet zij een beroep op eigen schuld van [eiser] . De schade moet op die grond alsnog geheel, dan wel voor een door de rechtbank te bepalen deel, voor rekening van [eiser] blijven.
3.4.
De rechtbank zal hierna, voor zover van belang, ingaan op de stellingen en weren van partijen.
4De beoordeling
toetsingskader
4.1.
Wanneer in een deelgeschil uitdrukkelijk en zonder voorbehoud is beslist op een of meer feitelijke of juridische geschilpunten tussen partijen over hun materiële rechtsverhouding, is de rechter in de daaropvolgende bodemprocedure op dezelfde wijze aan die beslissingen gebonden als wanneer deze beslissingen waren gegeven in een tussenvonnis in die bodemprocedure (artikel 1019cc lid 1 Rv). De rechter mag daarvan in beginsel niet op een later moment in de procedure terugkomen. De achtergrond ligt in de eisen van de goede procesorde. Om een voortvarende procesgang te kunnen waarborgen eist de goede procesorde dat het processuele debat moet worden beperkt. Voorkomen moet worden dat partijen binnen eenzelfde instantie blijven debatteren over geschilpunten die de rechter reeds heeft afgedaan. Dit kan anders tot een ongewenste vertraging van de rechtsgang leiden. Als partijen het niet eens zijn met de wijze waarop de rechter over een geschilpunt heeft beslist, is het aanwenden van een rechtsmiddel de geëigende weg. Dit uitgangspunt geldt echter niet onverkort.
4.2.
De eisen van de goede procesorde kunnen meebrengen dat de rechter van zo’n eindbeslissing terugkomt. Een van deze redenen is dat de rechter bevoegd is een eindbeslissing te heroverwegen als hem is gebleken dat die eindbeslissing berust op een onjuiste juridische of feitelijke grondslag en handhaving van deze onjuiste lezing zou leiden tot een einduitspraak waarvan hij overtuigd is dat deze ondeugdelijk is.2
4.3.
De rechtbank roept in herinnering, zoals in de deelgeschilbeschikking uiteengezet, dat bij de beantwoording van de vraag of de gemeente in de gegeven omstandigheden heeft gehandeld in strijd met een zorgplicht jegens [eiser] , de criteria van het Kelderluik-arrest van de Hoge Raad maatgevend zijn. Deze houden in dat in het licht van de omstandigheden van het geval moet worden beoordeeld in hoeverre iemand die een situatie in het leven roept die voor anderen bij niet-inachtneming van de vereiste oplettendheid en voorzichtigheid gevaarlijk is, rekening dient te houden met de mogelijkheid dat die oplettendheid en voorzichtigheid niet in acht zullen worden genomen en met het oog daarop bepaalde veiligheidsmaatregelen dient te treffen. Indien daarmee rekening moet worden gehouden zonder dat er veiligheidsmaatregelen worden getroffen, en daaruit schade ontstaat, is er sprake van een onrechtmatige daad. Bij de beoordeling dient met name in aanmerking te worden genomen (i) in hoeverre niet-inachtneming van de vereiste oplettendheid en voorzichtigheid waarschijnlijk is, (ii) hoe groot de kans is dat daaruit ongevallen ontstaan, (iii) hoe ernstig de gevolgen kunnen zijn, en (iv) in hoeverre het nemen van veiligheidsmaatregelen bezwaarlijk is.
heroverweging
4.4.
De feiten die aan het licht zijn gekomen in deze bodemprocedure – waarover de gemeente c.s. zich heeft kunnen uitlaten – leiden tot de conclusie dat de rechtbank het onaanvaardbaar acht dat zij zou zijn gebonden aan haar eerdere eindbeslissing, aangezien zij dan zou worden gedwongen tot het doen van een einduitspraak die zij ondeugdelijk acht. Dit betekent dat de rechtbank – in het licht van deze nieuwe feiten – de aansprakelijkheidsvraag opnieuw beoordeelt aan de hand van bovengenoemde Kelderluik-criteria. De conclusie van die integrale herbeoordeling luidt dat de gemeente wél aansprakelijk wordt geacht voor het ongeval dat [eiser] is overkomen en ook dat het beroep van de gemeente c.s. op (een deel) eigen schuld van [eiser] opgaat. De rechtbank legt hieronder uit wat haar redenen voor heroverweging zijn.
wél wildzwemplek
4.5.
Bij de beoordeling in deelgeschil heeft de rechtbank, naast de hierboven onder 2.1 vermelde feiten, relevant geacht dat voor het water bij de Bogortuin een zwemverbod geldt op grond van artikel 8.08 Bpr en dat de Bogortuin – anders dan [eiser] had aangevoerd – geen wildzwemplek is. De gemeente c.s. had bij de mondelinge behandeling in deelgeschil toegelicht dat er formeel drie categorieën zwemplekken zijn: (i) officiële zwemplekken, aangewezen door de provincie Noord-Holland, (ii) plekken die niet als zodanig zijn aangewezen, maar waar het niet verboden is om te zwemmen (‘wildzwemplekken’) en (iii) plekken waar het verboden is om te zwemmen. Volgens de gemeente werden de plekken uit die laatste categorie soms, en ten onrechte, ook als wildzwemplek aangeduid en viel de Bogortuin in categorie (iii). Dit (formele) onderscheid was hetzelfde onderscheid dat werd gemaakt in de door [eiser] in deelgeschil overgelegde interne voordrachtsnotitie van 21 maart 2021 voor de Staf Verkeer en Vervoer, Water en Luchtkwaliteit van de gemeente, behorend bij de ‘Notitie: zwemwater in Amsterdam’ van 19 februari 2021.
In de door [eiser] via Woo-procedures verkregen documenten (waaronder ook de zojuist genoemde Notitie zelf) wordt niet alleen bevestigd dat de gemeente dit onderscheid ook in 2017, dus vóór het ongeval, al maakte, maar wordt ook de juistheid van het standpunt van [eiser] bevestigd dat de gemeente de Bogortuin ten tijde van het ongeval als ‘wildzwemplek’ aanmerkte. Het is dus in de eigen visie van de gemeente een locatie die niet is aangewezen als officiële zwemlocatie, maar waar géén zwemverbod op grond van artikel 8.08 Bpr geldt (categorie ii).
4.6.
Bij de mondelinge behandeling in de bodemprocedure heeft de gemeente c.s. het standpunt ingenomen dat zij als wildzwemplekken óók aanmerkt sommige plekken waar wordt gezwommen én een zwemverbod geldt. Niet alleen staat dit standpunt haaks op hetgeen zij in deelgeschil heeft verklaard, daarbij vindt dit standpunt geen steun in de door [eiser] overgelegde documenten, waarin steeds wel het hier bedoelde onderscheid wordt gemaakt. De rechtbank constateert dan ook dat de vaststelling in deelgeschil dat de Bogortuin geen wildzwemplek is, onjuist is. Kennelijk is er van het verbod van artikel 8.08 Bpr informeel ontheffing verleend (vgl. de praktijk beschreven in paragraaf 2.2.3 van de Notitie: zwemwater in Amsterdam, zie 2.5.2, en net als in de zaak die in de door [eiser] aangehaalde bestuursrechtelijke procedure tussen bewoners van de Borneokade en de gemeente lijkt te zijn gebeurd). Conflicterend gebruik van het water tussen scheepvaart en zwemmers ligt ook niet voor de hand, gelet op enerzijds het aanmeerverbod dat geldt langs de kade van de Bogortuin en anderzijds de platformen in het water, waarvan namens de gemeente c.s. bij de plaatsopneming is toegelicht dat deze zijn geplaatst als ‘aanvaarbeschermingen’ (en dus om de grens van het vaarverkeer aan te duiden, niet om aan te meren).
relevant onderscheid voor zorgplicht
4.7.
Dit onderscheid tussen een plek met een zwemverbod en een wildzwemplek is relevant voor de door de gemeente in acht te nemen, en door haar in acht genomen, zorgplicht. Uit de beschikbaar gekomen gemeentestukken blijkt dat de gemeente zich bewust is van gezondheids- en veiligheidsrisico’s op wildzwemplekken en dat zij maatregelen treft om de fysieke veiligheid op deze plekken te verbeteren.
Zo heeft het college van burgemeester & wethouders (b&w) in de brief van 18 juli 2017 aan de gemeenteraad tot uitdrukking gebracht dat de risico’s voor zwemmers daar groter zijn dan op formele zwemplekken, omdat zij niet voldoen aan de formele eisen, er geen informatieborden, ballenlijnen of andere maatregelen zijn, en geen extra beheer of toezicht wordt gehouden. In 2017 had het college van b&w de gemeenteraad toegezegd om haar te informeren over de maatregelen die de gemeente neemt om de veiligheid op wildzwemplekken te verbeteren, primair ten aanzien van het opschonen van de bodem. Over het resultaat van die maatregelen heeft het college van b&w de raad bij brief van 7 juli 2021 geïnformeerd. Daarbij heeft het college tegelijk de resultaten kenbaar gemaakt van een andere toezegging, van juli 2020, om te onderzoeken welke wildzwemplekken (op termijn) omgevormd kunnen worden naar officiële zwemlocaties. Op de gepresenteerde lijst van 90 wildzwemplekken staat de Bogortuin vermeld als plek met potentie om een formele zwemplek te worden (zie 2.5.1).
Bij brief van 1 juli 2020 heeft de burgemeester (namens het college) vragen beantwoord die gemeenteraadslid Vroege op 4 juli 2020 – dus vlak voor het ongeval – had gesteld. In die brief staat dat de gemeente, de waterschappen, Omgevingsdienst Noordzeekanaalgebied en GGD in beeld hebben op welke plekken er frequent sprake is van wildzwemmen en dat bij een verkenning van deze plekken blijkt dat er niet altijd voldoende gezondheids- en veiligheidsmaatregelen getroffen kunnen worden. Als maatregelen die kunnen worden getroffen om de fysieke veiligheid op de wildzwemplekken te verbeteren worden onder andere genoemd het plaatsen van verbodsborden, vanwege gesignaleerde risico’s, en het uit het water vissen van grofvuil. Op de vraag of het college bereid was om ook de niet-officiële zwemplekken zichtbaar te maken, ter bevordering van de spreiding, was het antwoord: “(…) wildzwemmen [brengt] risico’s voor de gezondheid en de veiligheid van zwemmers met zich mee. Bovendien is het zo dat de gemeente wellicht aansprakelijk gesteld kan worden bij letsel of andere schade indien de gemeente een waterplek toegankelijk maakt en aanwijst als een niet-officiële zwemplek. De (…) te treffen maatregelen hebben tot doel de grootste gevaren van wildzwemmen nog enigszins te beperken.”
De rechtbank leidt hieruit af dat de gemeente zelf een zorgplicht aanvaardt om de grootste gevaren van wildzwemmen te beperken en dat de gemeente de verantwoordelijkheid voor de veiligheid van de wildzwemplek groter acht naarmate zij bijdraagt aan de zichtbaarheid daarvan.
vergroten zichtbaarheid wildzwemplek
4.8.
In de deelgeschilprocedure heeft de gemeente c.s. met klem ontkend dat zij bijdraagt aan de zichtbaarheid van wildzwemplekken in het algemeen en de Bogortuin in het bijzonder. De rechtbank heeft in de deelgeschilbeschikking overwogen dat niet was gebleken dat de gemeente de Bogortuin als zwemlocatie promoot, op haar website, ter plekke van de Bogortuin of anderszins. Dit feitelijk oordeel was gebaseerd op een interpretatie van printscreens van een bericht op de website van de gemeente van 5 augustus 2020 (‘Zwemmen en zonnen doe je op een rustige plek’) en van een bericht op de website van IAmsterdam (‘Outdoor swimming spots in Amsterdam’) in het licht van de daarbij gegeven uitleg door de gemeente. Dit oordeel is niet langer houdbaar in de wetenschap dat de gemeente de Bogortuin al jaren als wildzwemplek beschouwt en gelet op wat [eiser] inmiddels onbestreden nader heeft toegelicht over de samenwerking tussen de gemeente en IAmsterdam en de rol van de gemeente als merkeigenaar en licentiehouder van het logo (“IAmsterdam als marketingwebsite van de gemeente”). Bij dagvaarding heeft [eiser] een printscreen overgelegd van een (ten tijde van het ongeval beschikbaar) bericht op de website van IAmsterdam, waarin staat dat je aan het Bogortuinparkstrand op Java-eiland goed kunt zwemmen (zie 2.7). De gemeente c.s. heeft hierover verklaard dat de informatie niet klopt omdat bij de Bogortuin een zwemverbod geldt en dat de gemeente deze tekst niet heeft aangeleverd.
Het standpunt van de gemeente c.s. dat bij de Bogortuin een zwemverbod geldt, is hiervoor (alsnog) verworpen. Verder ziet de rechtbank niet in waarom de informatie in laatstgenoemd bericht op de website van IAmsterdam niet klopt, nu de gemeente de Bogortuin zelf als wildzwemplek aanmerkt. Hetzelfde bericht (met andere foto) staat overigens nog steeds op de website van IAmsterdam, voor de inhoud waarvan de gemeente medeverantwoordelijk wordt geacht. Verder verbindt de rechtbank aan de hier besproken publicaties, in onderling verband en samenhang bezien, de conclusie dat de gemeente wel degelijk bijdraagt aan de zichtbaarheid van de Bogortuin als wildzwemplek en deze ook – direct of indirect – aanprijst. Het oordeel in de deelgeschilbeschikking dat de gemeente dus niet (actief) de indruk heeft gewekt dat op deze voor het publiek toegankelijke locatie mag en kan worden gezwommen, is dus onjuist.
gevaarlijke situatie?
4.9.
De vraag is of de gemeente een situatie in het leven heeft geroepen die bij niet-inachtneming van de vereiste oplettendheid en voorzichtigheid gevaarlijk is. Het ondiepe deel in het water bij de Bogortuin in zijn algemeenheid is niet gevaarlijk. Het betreft een relatief klein ondiep deel van ongeveer zes meter vanaf de waterkant, dat ligt ingesloten tussen de in het water aflopende terrastreden, de kade en het (vanaf de kade aan de overkant gelegen) Gebouw Hoogkade. Het gevaar doet zich voor als iemand in het ondiepe deel duikt of springt. De bodem van het ondiepe deel is namelijk niet steeds zichtbaar, althans niet onder alle weersomstandigheden en bij elke lichtinval. Doordat de gemeente de Bogortuin als wildzwemplek beschouwt – een plek waar je mag zwemmen – en deze ook als zodanig (direct of indirect) promoot en ook faciliteert, heeft zij een situatie in het leven geroepen die inderdaad bij niet-inachtneming van de vereiste oplettendheid en voorzichtigheid gevaarlijk is.
gedrag bezoekers, kans op ongevallen & ernst van gevolgen
4.10.
In deelgeschil heeft de rechtbank de kans dat een onoplettende of onvoorzichtige bezoeker springt of duikt in het ondiepe deel van het water bij de Bogortuin en daarmee niet aan de vereiste mate van voorzichtigheid voldoet, zeer gering geacht. Ook van dat oordeel komt zij terug. Uit het beeldmateriaal (foto’s en filmpjes) waarover [eiser] de beschikking heeft gekregen na de deelgeschilprocedure, blijkt van de tientallen personen die op drukke zomerse dagen vanaf de kade bij de Bogortuin in het water springen of duiken, juist in of vlakbij hetzelfde ondiepe deel waar [eiser] in het water is gedoken. Uit het in deelgeschil overgelegde beeldmateriaal (foto’s) was dit destijds onvoldoende af te leiden. De gemeente c.s. heeft niet weersproken dat zij van het gedrag van de bezoekers van de Bogortuin, zoals te zien op het nieuwe beeldmateriaal, op de hoogte was of kon zijn, zodat de rechtbank daarvan ook uitgaat. In dit verband is ook relevant dat er volgens de eigen inventarisatie van de gemeente op de Bogortuin “massaal wordt gerecreëerd” (zie 2.5.1) en dat (vaststaat dat) de gemeente in de Corona-periode waarin het ongeval plaatsvond (extra) maatregelen had genomen om de bezoekersstroom te reguleren en overlast tegen te gaan (onder andere plaatsen van hekken, inzet van boa’s). Met andere woorden: het (massaal) springen en duiken van bezoekers vanaf de kade van de Bogortuin moet zijn opgevallen. Het standpunt van de gemeente c.s. dat de gemiddelde oplettende bezoeker niet in het water springt of duikt in het ondiepe gedeelte, is dus niet juist. De gemeente moest wél met onoplettend of onvoorzichtig gedrag van de bezoekers rekening houden.
4.11.
De kans dat uit dat gedrag ongevallen ontstaan wordt in dit voor publiek toegankelijk, op zomerse dagen druk bezochte gebied, groot geacht. Buiten discussie staat dat het duiken of springen in ondiep water zeer ernstige gevolgen kan hebben.
4.12.
Op deze plaats merkt de rechtbank op dat zij op basis van de beschikbare informatie ervan uitging en nog steeds ervan uitgaat dat de plek waarop [eiser] het water in is gedoken zich bevindt op ongeveer het midden tussen de eerste en tweede paal bezien vanaf de linkerzijde waar de terrastreden het water in gaan (zie de eerste foto in 2.1.4), en niet meer links, op de plek waar de laatste traptrede onder water ligt. Verder onderzoek naar de toedracht van het ongeluk is, anders dan de gemeente c.s. voorstaat, niet nodig.
nemen van veiligheidsmaatregelen bezwaarlijk?
4.13.
Bij deze stand van zaken was onoplettend en onvoorzichtig gedrag van bezoekers van de Bogortuin in die mate voorzienbaar dat de gemeente verplicht was bij de Bogortuin veiligheidsmaatregelen te treffen om een gevaarlijke situatie te voorkomen, in die zin dat zij bezoekers moest waarschuwen voor het ondiepe deel in het water aldaar. Niet valt in te zien dat het treffen van een dergelijke maatregel (dieptes ter plaatse aangeven met pictogrammen of borden) bezwaarlijk is en niet van de gemeente kan worden gevergd. Integendeel, de instructies aan de gemeenteambtenaren, zoals neergelegd in het Ambtelijk handboek, schrijven ook het treffen van veiligheidsmaatregelen in een geval als het onderhavige voor (zie o.a. het stroomschema in 2.6). Het betoog van de gemeente c.s. dat het ondoenlijk is om langs al het openbare water in Amsterdam bebording aan te brengen waaruit blijkt of er ter plaatse wel of niet mag worden gezwommen, is in het licht van hetgeen hiervoor is overwogen (waaronder het oordeel dat de Bogortuin een wildzwemplek is) niet langer relevant. Ook het betoog dat het handboek enkel is bedoeld om de gemeenteambtenaren enig houvast te bieden om kwesties van overlast aan te pakken op wildzwemplekken, volgt de rechtbank niet. De onder de feiten opgenomen passages uit het handboek zien onmiskenbaar op het omgaan met veiligheidsrisico’s.
tussenconclusie
4.14.
De conclusie van het voorgaande is dat de gemeente onrechtmatig, want gevaarzettend en in strijd met een zorgplicht, heeft gehandeld jegens [eiser] . Op de gemeente rustte jegens [eiser] de zorgplicht om hem te waarschuwen voor het ondiepe deel in het water bij de Bogortuin. De overige door [eiser] aangedragen argumenten, mede in verband met de alternatief aangedragen grondslag van de opstalaansprakelijkheid, kunnen onbesproken blijven.
causaal verband en onrechtmatige daad
4.15.
De rechtbank verwerpt het verweer van de gemeente c.s. dat het plaatsen van een adequaat waarschuwingsbord het ongeval niet had voorkomen zodat causaal verband tussen de geleden schade en de onrechtmatige daad ontbreekt. Als er langs de kade bij de Bogortuin ten tijde van het ongeval een waarschuwingsbord had gestaan bij het ondiepe deel van het water, is het aannemelijk dat [eiser] besef had gehad van het gevaar en de duik niet had gemaakt. Het zien van een waarschuwingsbord voor ondiep water op de plek waar iemand wil duiken, geeft immers een onmiddellijk besef van de gevaarlijkheid van het duiken.
4.16.
De rechtbank is dan ook van oordeel dat de gemeente aansprakelijk is voor de schade die [eiser] heeft geleden en nog zal lijden als gevolg van het ongeval. [eiser] kan VGA, de verzekeraar van de gemeente, rechtstreeks aanspreken tot betaling van zijn schade op grond van artikel 7:954 BW.
eigen schuld en de billijkheidscorrectie
4.17.
De rechtbank is van oordeel dat [eiser] voor de helft (50%) eigen schuld heeft aan het ongeval. Hij is, zonder dat hij zich heeft vergewist van de diepte van het water, vanaf de kade het water in gedoken. Omdat hij de bodem van het water niet zag en het geen officiële zwemlocatie was had hij eerst moeten kijken hoe diep het water was. Omdat hij dat niet heeft gedaan, heeft hij niet de voorzichtigheid betracht die hij in acht had moeten nemen en daarmee in belangrijke mate zelf bijgedragen aan zijn ongeval. De rechtbank ziet wel aanleiding na weging van de omstandigheden van het geval een billijkheidscorrectie toe te passen, zodanig dat de omvang van de aansprakelijkheid van de gemeente c.s. op 80% wordt vastgesteld. De omstandigheden die aanleiding geven tot de correctie zijn met name de aard en de ernst van het blijvende letsel dat [eiser] op 29-jarige leeftijd heeft opgelopen en het gegeven dat de gemeente is verzekerd voor dergelijke schade. De rechtbank is van oordeel dat deze mate van correctie past bij vergelijkbare gevallen in de jurisprudentie (duik in ondiep water, onvoldoende waarschuwing en blijvend ernstig letsel, zie meest recent rechtbank Limburg 26 oktober 2023, ECLI:NL:RBLIM:2023:6252). De gemeente c.s. is daarom gehouden 80% van de geleden en nog te lijden schade van [eiser] te vergoeden.
Slotsom
4.18.
De verklaringen voor recht die [eiser] heeft gevorderd met betrekking tot de (omvang van de) aansprakelijkheid van de gemeente c.s. en de verplichting tot vergoeding van de door hem geleden en nog te lijden materiële en immateriële schade is toewijsbaar op de in de beslissing weergegeven wijze.
4.19.
[eiser] heeft geen veroordeling van de gemeente c.s. gevorderd tot betaling van die schade aan hem, en evenmin verwijzing naar de schadestaatprocedure om tot vaststelling van de omvang van de schade te komen. Uit het feit dat [eiser] in deze procedure wel al een voorschot heeft gevorderd van € 75.000 op zijn schade, leidt de rechtbank af dat hij heeft beoogd om de omvang van zijn schade verder in een schadestaatprocedure vast te doen stellen. Kennelijk heeft de gemeente c.s. dat ook zo begrepen.
4.20.
In de voorlopige schadestaat vindt de rechtbank voldoende basis voor toewijzing van het gevorderde voorschot van € 75.000.
4.21.
De gemeente en VGA worden als de in het ongelijk gestelde partijen in de proceskosten veroordeeld. De proceskosten van [eiser] worden begroot op:
|
- kosten van de dagvaarding |
€ |
256,21 |
|
|
- griffierecht |
€ |
1.301,00 |
|
|
- salaris advocaat |
€ |
3.642,00 |
(3,00 punten × € 1.214,00) |
|
- nakosten |
€ |
178,00 |
(plus de verhoging zoals vermeld in de beslissing) |
|
Totaal |
€ |
5.377,21 |
4.22.
De veroordeling wordt hoofdelijk uitgesproken. Dat betekent dat iedere veroordeelde kan worden gedwongen het hele bedrag te betalen. Als de één (een deel) betaalt, hoeft de ander dat (deel van het) bedrag niet meer te betalen.
5De beslissing
De rechtbank
5.1.
verklaart voor recht dat de gemeente aansprakelijk is voor het ongeval dat [eiser] op 15 juni 2020 is overkomen;
5.2.
verklaart voor recht dat de gemeente en VGA hoofdelijk 80% van de schade moeten vergoeden die [eiser] heeft geleden en nog zal lijden als gevolg van dat ongeval;
5.3.
veroordeelt de gemeente en VGA hoofdelijk tot betaling van 80% van de schade die [eiser] heeft geleden en nog zal lijden als gevolg van het ongeval, op te maken bij staat en te vereffenen volgens de wet;
5.4.
veroordeelt de gemeente en VGA hoofdelijk tot betaling van € 75.000 aan [eiser] als voorschot op de aan [eiser] te vergoeden schade;
5.5.
veroordeelt de gemeente en VGA hoofdelijk in de proceskosten van € 5.377,21, te betalen binnen veertien dagen na aanschrijving daartoe, te vermeerderen met € 92,00 plus de kosten van betekening als de gemeente en VGA niet tijdig aan de veroordelingen voldoen en het vonnis daarna wordt betekend;
5.6.
verklaart de onder 5.3., 5.4 en 5.5. genoemde veroordelingen uitvoerbaar bij voorraad;
5.7.
wijst het meer of anders gevorderde af.ECLI:NL:RBAMS:2024:1019
1Zie rechtbank Amsterdam 4 oktober 2023, ECLI:NL:RBAMS:2023:6152
2Zie conclusie A-G bij HR 17 november 2023, ECLI:NL:HR:2023:1591 (https://uitspraken.rechtspraak.nl/details?id=ECLI:NL:HR:2023:1591), ECLI:NL:PHR:2023:850 r.o. 3.2
