RBOBR 180122 klant supermarkt komt met hoofd in botsing met een kar met kratten, toedracht staat niet vast, afwijzing
- Meer over dit onderwerp:
RBOBR 180122 klant supermarkt komt met hoofd in botsing met een kar met kratten, toedracht staat niet vast, afwijzing
- kosten getuigenverhoor vallen niet onder kosten deelgeschil, verzocht, begroot, niet toegewezen 19 uren x € 270,- + 21% = € 6.207,30
zie voor het vervolg:
- RBOBR 100724 klant supermarkt komt met hoofd in botsing met een kar met kratten; bewijsopdracht t.z.v. toedracht
en
- RBOBR 181224 klant supermarkt komt met hoofd in botsing met een kar met kratten; toedracht staat niet vast; volgt afwijzing
3
De feiten waarover partijen het eens zijn
3.1.
Op 19 juli 2017 in de ochtend deed [verzoeker] boodschappen in de supermarkt van Jumbo aan het Pastoor Poellplein te Gemert.
3.2.
Omstreeks datzelfde moment liep een medewerkster van de groenteafdeling van die supermarkt met twee karren met kratten door de winkel om deze vanaf het laad- en lospunt naar de koelcel voor groenten te brengen. Zij liep aan de linkerzijde van de karren, waarbij zij er één duwde en één trok.
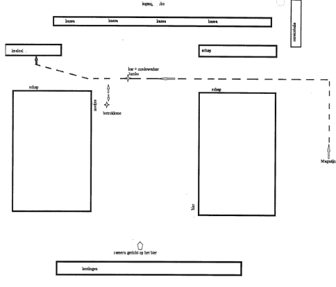
3.3.
De route die de medewerkster heeft gevolgd, is op de onderstaande tekening aangegeven met de streepjeslijn (waarbij zij van rechts naar links liep). Het betreft een schematische tekening waarop de afstandsverhoudingen niet overeenkomen met de werkelijkheid. De ruimte tussen de twee verticale rechthoeken geeft het gangpad aan, dat in werkelijkheid ongeveer 1.50 meter breed is.
3.4.
[verzoeker] stond aan het einde van het gangpad met de nootjes. Die plaats is op bovenstaande tekening aangegeven met een sterretje.
3.5.
Vervolgens is [verzoeker] op enigerlei wijze - welke wijze dat is geweest, daar zijn partijen het niet over eens - met de rechterzijde van zijn hoofd in botsing gekomen met (de kratten op) de voorste kar.
3.6.
Door de klap werd het [verzoeker] even zwart voor de ogen, hij is wel blijven staan. De medewerkster heeft tegen [verzoeker] gesproken, maar over wat zij heeft gezegd zijn partijen het niet eens. [verzoeker] heeft nog geprobeerd verder te gaan met zijn boodschappen maar voelde zich steeds slechter en is toen snel terug gegaan naar het huis van zijn toenmalige vriendin, op enkele minuten loopafstand van de winkel.
3.7.
Kort na het voorval op 19 juli 2017, diezelfde ochtend, is de toenmalige vriendin van [verzoeker] navraag gaan doen in de supermarkt. Zij heeft daar gesproken met de betrokken medewerkster. Over wat er is besproken zijn partijen het niet eens. De filiaalmanager bleek niet aanwezig, maar heeft later die dag telefonisch contact opgenomen en heeft [verzoeker] enkele dagen daarna thuis bezocht.
3.8.
Tijdens het telefoongesprek op 19 juli 2017 heeft [verzoeker] de filiaalmanager gevraagd de camerabeelden te bewaren om te kunnen achterhalen wat er nu precies was gebeurd. De filiaalmanager heeft toen aangegeven niet overal camera’s te hebben hangen.
3.9.
Daags na het voorval heeft de daarbij betrokken medewerkster een eigen verklaring opgesteld die luidde:
“Voorval woensdag 19 juli 2017.
Woensdag 19 juli 2017 ging ik om 9.30 de vracht lossen. De koude vracht moest ik omrijden naar de koelcel. Toen ik met 2 containers liep door de winkel kwam ik een man tegen. Deze meneer zag mij niet. Hij liep vooruit terwijl hij naar de nootjes keek. Dus ik riep deze meneer. Ik had 4 keer meneer geroepen. Helaas had hij mij niet gehoord denk ik. Toen hij opkeek en nog een stap vooruit liep botste hij met zijn hoofd tegen mijn container aan. Ik zei: oh sorry zal ik een koude doek pakken? Wat drinken pakken? Meneer ga even zitten. Ik heb 4 keer gevraagd of ik een koude doek op zijn hoofd kon leggen. Hij wilde dat niet en is naar huis gegaan. Even later stond zijn vrouw aan de service balie. Daar heb ik mijn verhaal nogmaals gedaan en deze mevrouw alvast een bos bloemen aangeboden.”
3.10.
Drie dagen na het voorval heeft [verzoeker] voor het in te vullen schadeformulier zoals dat door Jumbo wordt gehanteerd, per mail aan Jumbo de volgende omschrijving gestuurd van wat er volgens hem was gebeurd:
“Het personeel van Jumbo was bezig met het bevoorraden van de winkel. Ik was daar als klant om boodschappen te doen. Ik liep na het inladen van de boodschappen naar de gang van de pinda’s. Rechts van mij zag ik een medewerkster van Jumbo met 2 volle goederen containers mijn kant op komen dus bleef ik netjes aan de kant staan en hield de gang volledig vrij zodat zij mij zou passeren met de 2 volle goederen containers. De medewerkster verloor de controle over de achterste goederen container en was bezig met deze te corrigeren. Hierbij draaide zij haar hoofd richting de achterste container met als gevolg dat ze de controle over de voorste goederen container kwijt was en daardoor met de voorste container die inmiddels op snelheid was tegen mijn hoofd aan reed.”
3.11.
De filiaalmanager heeft met instemming van [verzoeker] aan die tekst nog toegevoegd:
“Ze riep wel, maar toen was het al gebeurd (Verklaring van de klant)”
3.12.
Jumbo heeft het incident gemeld bij haar assurantiemakelaar [A] , die vervolgens bij [verzoeker] informeerde naar zijn herstel. Namens [verzoeker] heeft mr. [A] verzocht om erkenning van aansprakelijkheid en een voorschot op de schadevergoeding. [A] heeft aansprakelijkheid op 4 augustus 2017 van de hand gewezen met de volgende motivering:
“Van onze klant Jumbo hebben wij vernomen dat, in tegenstelling tot hetgeen uw cliënt stelt, de goederencontainer niet tegen uw cliënt aan is gerold, maar dat hij zelf tegen de goederencontainer is gelopen. Ten tijde van het incident liep een medewerkster met twee goederencontainers door de winkel om de schappen in de koelcel bij te vullen. Tijdens het vervoeren van de twee goederencontainers liep zij uw cliënt tegemoet. De medewerkster zag dat uw cliënt niet vooruit keek maar naar het schap waarin de noten en pinda’s stonden. Zij bracht de goederencontainer tot stilstand en heeft uw cliënt in totaal vier keer geroepen om hem te waarschuwen dat hij de goederencontainers tegemoet liep. Uw cliënt botste dientengevolge met zijn hoofd tegen de goederencontainer aan.
Een goederencontainer is van een dusdanige omvang dat deze voor een klant goed zichtbaar is. Bovendien is uw cliënt vier keer gewaarschuwd door de medewerkster van Jumbo. Derhalve kan Jumbo geen aansprakelijkheid erkennen voor dit incident.”
3.13.
In de periode augustus 2017 tot februari 2018 is door rechtsbijstandsverzekeraar ARAG namens [verzoeker] met de verzekeraar van Jumbo gecorrespondeerd over camerabeelden van de ongevalslocatie. ARAG wenste die te zien, maar volgens Jumbo waren er geen beelden.
3.14.
[verzoeker] heeft omstreeks eind februari 2018 een klacht ingediend bij Jumbo, waarna [A] besloot een toedrachtsonderzoek te laten verrichten door letselschadebureau Rasenberg. Op 17 mei 2018 heeft [A] aan ARAG laten weten dat het onderzoek was afgerond en dat zij op basis daarvan geen reden zag om haar standpunt te herzien. Het verzoek van ARAG om het onderzoeksrapport te mogen ontvangen is door [A] niet ingewilligd om privacy redenen.
3.15.
Op 5 februari 2020 en 14 oktober 2020 hebben voorlopige getuigenverhoren plaatsgevonden bij deze rechtbank. Als getuigen zijn gehoord [verzoeker] , de filiaalmanager, de bij het incident betrokken medewerkster van Jumbo en de toenmalige vriendin van [verzoeker] .
3.16.
Naar aanleiding van een Facebook-oproep door [verzoeker] had zich aan het eind van de zomer van 2018 een getuige gemeld van het incident. Deze persoon is niet als getuige gehoord en een verklaring van deze persoon is in deze procedure ook niet overgelegd.
3.17.
Bij het getuigenverhoor heeft [verzoeker] over de botsing onder meer verklaard:
“( ... ) op een gegeven moment kwam ik bij het gangpad waar de nootjes staan. Ik heb daar katjang-nootjes in mijn mandje gedaan. Op een gegeven moment kwam ik aan het einde van het gangpad en ik stond daar stil. Ik stond wat voorovergebogen in mijn mandje mijn boodschappen te controleren. Vervolgens kreeg ik een harde klap tegen mijn hoofd van een rolcontainer. De klap kwam van rechts. Ik kan niet beschrijven hoe hard de klap was. Ik bedoel hiermee dat de klap onbeschrijfelijk hard was. Het werd zwart voor mijn ogen. Na een paar seconden kwam ik een beetje bij. Ik bleef wel staan. ( ... ) Degene die tegen mij aan is gereden is [medewerkster] . In de verklaring schrijft zij dat ik destijds vooruit liep terwijl ik naar de nootjes keek. Dat is niet waar. Zoals ik al heb verklaard stond ik stil. Verder schrijft zij dat ze mij vier keer heeft geroepen en dat ik dat, zo denkt zij, niet heb gehoord. Zij heeft mij echter niet geroepen, en al helemaal niet vier keer. ( ... )
Op vragen van mr. Schakenraad antwoord ik als volgt:
Ten tijde van het ongeval was [medewerkster] met twee gelijke containers bezig. Eén duwde ze vooruit en tegelijkertijd trok ze de andere achter zich aan. Ze is met de container die ze duwde tegen mij aan gereden. ( ... )”
3.18.
De betrokken medewerkster van Jumbo heeft bij gelegenheid van het getuigenverhoor over de botsing onder meer het volgende verklaard:
“( ... ) Ik heb toen twee rolly’s met kratten, met om die kratten een soort brede band opdat ze niet van de rolly vallen, door de winkel vervoerd richting de koelcel. Als ik dat doe loop ik altijd ter linkerzijde aan de zijkant van de rolly’s, waarbij ik één rolly duw en één rolly trek. Zo ook toen. De gestapelde kratten zijn niet zo hoog, je kunt er overheen kijken. Als ze zwaarder zijn, of ze zijn zo hoog dat ik er niet overheen kan kijken, loop ik er maar met één. Die bewuste morgen zag ik op een gegeven moment een meneer bij de nootjes staan. Hij stond stil en keek naar beneden. Op het moment dat hij begon te lopen, riep ik hem toe: “meneer, meneer, meneer”. Hij reageerde niet. Hij kwam mijn kant op lopen, waarbij hij niet omhoog keek. Ik ging toen met de rolly’s afremmen, omdat ik dacht dat hij mij misschien niet zag en tegen de rolly’s zou aanlopen. Ik kwam tot stilstand. Toen ik stilstond liep de man vervolgens tegen de voorste rolly aan. ( ... ) U toont mij de ( ... ) bij het verzoekschrift overgelegde verklaring. ( ... ) U leest de verklaring voor en ik handhaaf die verklaring.( ... )”
4
Het verzoek van [verzoeker]
4.1.
vraagt de rechtbank om voor recht te verklaren dat Jumbo jegens [verzoeker] aansprakelijk is voor de schade voortvloeiend uit het ongeval op 19 juli 2017, waarbij [verzoeker] en de veroorzaker in het filiaal van Jumbo te Gemert betrokken waren.
4.2.
Daarnaast vraagt [verzoeker] de rechtbank om Jumbo te veroordelen tot vergoeding van:
- a) de door hem geleden en eventueel nog te lijden materiële en immateriële schade, te vermeerderen met rente en kosten;
- b) de buitengerechtelijke kosten tot aan de getuigenverhoren ad € 2.450,25;
- c) de buitengerechtelijke kosten terzake de voorlopige getuigenverhoren ad € 8.494,20;
- d) de kosten van dit deelgeschil, inclusief griffierecht, te begroten op € 6.534,00.
4.3.
[verzoeker] meent dat Jumbo aansprakelijk is voor zijn schade en beroept zich daarbij op de artikelen 6:162 en 6:170 BW. Volgens [verzoeker] stond hij aan het einde van het gangpad met de nootjes toen er een medewerkster van Jumbo aan kwam met twee karren, waarvan zij er één kar duwde en een andere achter zich aan trok. Volgens [verzoeker] is de eerste kar tegen zijn hoofd aan gekomen. Volgens [verzoeker] is de toedracht van het ongeval voldoende duidelijk omdat vaststaat dat er een botsing is geweest. [verzoeker] meent dat niet relevant of [verzoeker] zelf tegen de kar is aangelopen of dat die kar tegen hem aan is gereden. Hij stelt dat hij niet had hoeven voorzien dat er een kar met kratten op zijn pad kwam terwijl hij boodschappen aan het doen was. Voor zover de toedracht toch onvoldoende duidelijk zou zijn, dan ligt dit volgens [verzoeker] in de risicosfeer van Jumbo omdat zij beschikt (of althans behoort te beschikken) over de gegevens die van belang zijn voor de beoordeling van deze zaak. Hierbij doelt [verzoeker] op camerabeelden.
4.4.
[verzoeker] stelt dat het incident op 19 juli 2017 ernstig letsel bij hem heeft veroorzaakt. Toen hij na het incident thuiskwam moest hij overgeven en voelde hij zich steeds beroerder. Die middag bezocht hij zijn huisarts, die de diagnose hersenschudding stelde, en enkele weken later is hij vanwege aanhoudende klachten verwezen naar de neuroloog. [verzoeker] bezocht ook een fysiotherapeut en later een psycholoog en psychiater. Sinds het ongeval in de supermarkt heeft [verzoeker] zijn werk als beveiligingsbeambte niet meer kunnen uitvoeren. Per 20 augustus 2019 is aan hem een WIA-uitkering toegekend op basis van 100% arbeidsongeschiktheid. Welk bedrag de schade beloopt, is door [verzoeker] niet gesteld of onderbouwd.
4.5.
Jumbo voert gemotiveerd verweer.
5
De beoordeling
De deelgeschilprocedure is niet bedoeld om de hele vordering voor te leggen
5.1.
Bedoeling van de deelgeschilprocedure is dat de rechter een beslissing geeft over één of enkele onderdelen van een geschil om daarmee de buitengerechtelijke onderhandelingen tussen partijen over de afwikkeling van een zaak te bevorderen. De rechtbank kan een verzoek in een deelgeschilprocedure daarom alleen inhoudelijk behandelen als de beslissing zoals die wordt gevraagd voldoende kan bijdragen aan de totstandkoming van een vaststellingsovereenkomst (artikel 1019z Rv).
5.2.
De door [verzoeker] gevraagde verklaring voor recht over de aansprakelijkheid van Jumbo leent zich naar zijn aard voor behandeling in deelgeschil omdat een beslissing over de aansprakelijkheid partijen kan helpen bij het buiten rechte verder afwikkelen van de zaak.
5.3.
[verzoeker] vraagt echter ook om een veroordeling van Jumbo tot vergoeding van al zijn schade en kosten. Daarmee heeft [verzoeker] in feite zijn gehele vordering ter beoordeling aan de rechter voorgelegd, waarvoor de deelgeschilprocedure niet is bedoeld. Bovendien heeft [verzoeker] de schade waarvan hij vergoeding vordert niet gesubstantieerd. Het verzoek om Jumbo te veroordelen tot betaling van die schade is daardoor te onbepaald om deze te kunnen toewijzen. Het verzoek als genoemd onder 4.2 sub a zal daarom worden afgewezen. De rechtbank zal zich beperken tot het beoordelen van de overige verzoeken.
Een winkelier moet er rekening mee houden dat klanten bij het lopen door de winkel niet altijd voldoende oplettend en voorzichtig zijn
5.4.
De rechtbank begrijpt uit de stellingen van [verzoeker] dat hij zich er op beroept dat Jumbo aansprakelijk is wegens onrechtmatige gevaarzetting door een van haar medewerkers.
5.5.
In het Kelderluikarrest van 5 november 1965 (ECLI:NL:HR:1965:AB7079) heeft de Hoge Raad bepaald dat de vraag of gevaarzetting al dan niet onrechtmatig is, afhangt van de mate van waarschijnlijkheid waarmee niet-inachtneming van de vereiste oplettendheid en voorzichtigheid kan worden verwacht, de hoegrootheid van de kans dat daaruit ongevallen ontstaan, de ernst die de gevolgen daarvan kunnen hebben en de mate van bezwaarlijkheid van het nemen van veiligheidsmaatregelen. Anders gezegd: Jumbo heeft onrechtmatig gehandeld als zij door haar handelwijze meer risico heeft genomen dan redelijkerwijze verantwoord was.
5.6.
Het is juist, zoals [verzoeker] aanvoert, dat in (lagere) jurisprudentie meerdere malen is geoordeeld dat een winkelier er rekening mee dient te houden dat zijn klanten niet altijd de vereiste oplettendheid en voorzichtigheid in acht nemen bij het lopen door de winkel. Winkelend publiek richt de aandacht immers vooral op de schappen met winkelwaren.
In dit licht heeft de rechtbank ook geoordeeld dat een winkelier die er voor kiest zijn winkel tijdens openingstijden te bevoorraden, die bevoorrading moet laten plaatsvinden op een wijze die geen gevaar oplevert voor de klanten, rekening houdend met die verminderde oplettendheid van de klanten (ECLI:NL:RBSHE:2008:BC3454).
5.7.
Of er sprake is geweest van onrechtmatige gevaarzetting moet worden beoordeeld in het licht van alle omstandigheden van het geval.
De klant moet rekening houden met de aanwezigheid van karren met kratten in een supermarkt
5.8.
Zoals hiervoor is overwogen, dient een winkelier er rekening mee te houden dat zijn klanten niet altijd voldoende opletten waar zij lopen. Van de klanten van een supermarkt mag wel enige oplettendheid worden verwacht. Als klant moet je er immers rekening mee houden dat er in de winkel ook andere klanten lopen, dat er her en der winkelwagens staan en dat er personeel bezig is met het vullen van de schappen. Anders dan [verzoeker] bepleit, moet je er als klant bovendien op bedacht zijn dat er in de winkel karren kunnen staan of rijden met daarop gestapelde kratten of goederen. Zoals door Jumbo onweersproken is gesteld, is het vervoeren van goederen door de winkel in aanwezigheid van klanten niet te vermijden gelet op de ruime openingstijden van een supermarkt. De aanwezigheid van dergelijke karren in de winkel is dan ook geen onbekend beeld.
5.9.
Het staat vast dat [verzoeker] met zijn hoofd in botsing is gekomen met een krat die gestapeld was op een kar. Partijen twisten of het ging om een rolcontainer (met een staand rek aan de zijkant) of een rolly (waarop de kratten door middel van een band of folie bij elkaar worden gehouden). De rechtbank zal dat hier in het midden laten en de algemene aanduiding ‘kar’ gebruiken. Hoewel partijen het er niet over eens zijn hoe hoog de kratten precies gestapeld waren op de kar, staat wel vast dat dit betrekkelijk hoog moet zijn geweest, omdat vaststaat dat [verzoeker] daar staand dan wel lopend met zijn hoofd tegenaan is gekomen. De twee karren met kratten waarmee de medewerkster door de winkel liep moeten voor [verzoeker] dan ook goed zichtbaar zijn geweest.
5.10.
Op dit belangrijke punt onderscheidt deze zaak zich van de zaken waarin aansprakelijkheid van de winkelier werd aangenomen in de door [verzoeker] aangehaalde lagere jurisprudentie. In al die zaken was immers sprake van een klant die struikelde of uitgleed over iets wat zich op of laag bij de grond bevond, waarbij geen personeel aanwezig was en op de aanwezigheid waarvan de klant niet bedacht hoefde te zijn: een kleine doos in het gangpad (ECLI:NL:RBSHE:2008:BC3454), een lage kubus in het loopgebied voor de kassa’s (ECLI:NL:RBBRE:2012:BV1481), een lege pallet in het gangpad (ECLI:NL:RBGEL:2013:4727), een stripje op de grond (ECLI:NL:RBMNE:2015:9661), en grijze elektrabuizen op een grijze winkelvloer (ECLI:NL:RBROT:2020:11149).
5.11.
Nu van [verzoeker] als klant wel enige oplettendheid mocht worden verwacht en de kar met kratten waar hij tegenaan is gebotst goed zichtbaar was, kan naar het oordeel van de rechtbank niet zonder meer worden aangenomen dat die botsing het gevolg is geweest van een onrechtmatige gevaarzetting door Jumbo. Indien [verzoeker] naar beneden kijkend tegen de voorste kar is aangelopen, ondanks een waarschuwing van de medewerkster van Jumbo, zoals Jumbo ter verweer aanvoert, dan kan Jumbo daarvoor niet aansprakelijk worden gehouden. Het is dus relevant om te weten wat de precieze toedracht van de botsing is geweest.
De toedracht van de botsing staat niet vast
5.12.
De rechtbank kan op basis van wat in deze procedure naar voren is gebracht, waaronder de processen-verbaal van de getuigenverhoren, niet vaststellen wat precies de toedracht van de botsing is geweest.
5.13.
Kort na het incident heeft [verzoeker] in eerste instantie in een gedetailleerde verklaring aangegeven dat hij precies zag wat er gebeurde en dat de botsing werd veroorzaakt doordat de medewerkster de controle over de karren verloor (zie de weergave onder 3.10). Bij het getuigenverhoor heeft hij een andersluidende verklaring afgelegd. Uit die verklaring blijkt niet dat hij iets zou hebben gezien van wat er gebeurde (zie de weergave onder 3.17). Bij de mondelinge behandeling van het deelgeschil heeft de rechtbank aan [verzoeker] om uitleg gevraagd. Hij heeft toen verklaard dat hij in zijn mandje keek toen hij de klap tegen zijn hoofd kreeg en dat hij de medewerkster misschien even daarvoor in de verte had zien aankomen, dat hij haar misschien in een ooghoek had gezien en dat hij in een flits zag dat zij de controle kwijtraakte. Zijn advocaat heeft ter zitting toegelicht dat [verzoeker] niet goed heeft kunnen waarnemen wat er precies gebeurde en met zijn eerste verklaring invulling heeft gegeven aan hoe het voor zijn gevoel moet zijn gegaan. De rechtbank stelt dan ook vast dat [verzoeker] niet zelf heeft gezien dat de medewerkster de controle over de karren verloor. De eerste verklaring die [verzoeker] heeft gegeven, is op dit punt dus niet betrouwbaar. Bovendien heeft de medewerkster in kwestie een andere lezing van het gebeurde gegeven, en daarin als getuige gepersisteerd. Dat de medewerkster de controle over de karren is kwijtgeraakt, en dat dit de oorzaak van de botsing is geweest, staat naar het oordeel van de rechtbank dan ook niet vast.
5.14.
Ook overigens staat onvoldoende vast dat de medewerkster met de kar tegen [verzoeker] is aangereden. De toenmalige vriendin van [verzoeker] heeft als getuige wel verklaard dat toen zij direct na thuiskomst van [verzoeker] de winkel bezocht om navraag te doen, de betreffende medewerkster tegen haar heeft gezegd dat zij met een kar tegen [verzoeker] aan was gereden omdat zij hem niet zag. Dit wordt echter door Jumbo betwist, en deze lezing van het voorval komt ook niet overeen met de lezing die de medewerkster kort na het ongeval zelf op schrift heeft gesteld en die zij als getuige tegenover de rechtbank nogmaals naar voren heeft gebracht. Ook komt die lezing niet overeen met wat de medewerkster volgens de getuigenverklaring van de filiaalmanager aan hem over de toedracht had verteld, voordat hij [verzoeker] thuis bezocht.
5.15.
[verzoeker] stelt dat de botsing ernstig en blijvend letsel bij hem heeft veroorzaakt. De gestelde ernst van het letsel draagt echter niet bij aan het bewijs voor de toedracht: door [verzoeker] is niet gesteld of onderbouwd dat het letsel alleen kan zijn veroorzaakt doordat de medewerkster met de kar met kratten tegen hem aan is gereden, en niet doordat hij zelf daartegenaan is gelopen.
5.16.
Uit de verschillende verklaringen van [verzoeker] blijkt bovendien niet duidelijk of hij de medewerkster met de karren wel of niet heeft zien aankomen. Of hij haar met de karren heeft zien aankomen, maakt ook onderdeel uit van de toedracht van de botsing en kan relevant zijn bij de beantwoording van de vraag naar de aansprakelijkheid van Jumbo.
5.17.
De toedracht van het incident staat daarom niet voldoende vast.
Het bewijsrisico ligt bij [verzoeker]
5.18.
Volgens de hoofdregel van artikel 150 van het Wetboek van Burgerlijke Rechtsvordering draagt [verzoeker] hier de bewijslast.
5.19.
[verzoeker] meent dat er reden is in dit geval het bewijsrisico te verleggen naar Jumbo omdat die beschikt over camerabeelden van het incident, of althans heeft beschikt over die beelden en deze had moeten bewaren, zoals [verzoeker] ook direct na het incident heeft verzocht. De rechtbank overweegt hierover als volgt.
5.20.
Dat Jumbo beschikt over camerabeelden van het incident, of daarover heeft beschikt, staat niet vast. [verzoeker] stelt dat de filiaalmanager van Jumbo op de dag van het incident niet direct eenduidig heeft verklaard over het aantal camera’s dat in de winkel hing, en over de precieze locatie van die camera’s. Misschien is dat zo, maar het staat wel vast dat deze filiaalmanager direct bij het eerste telefoongesprek met [verzoeker] heeft aangegeven dat niet overal camera’s hingen. En vanaf het moment dat hij wist waar het voorval was gebeurd, heeft de filiaalmanager meermaals tegen [verzoeker] gezegd dat de in dat gangpad aanwezige camera geen zicht had op het einde van de gang, waar het incident plaatsvond, maar alleen op het bier omdat dit een diefstalgevoelig product is. Ter onderbouwing van dit laatste heeft Jumbo een printscreen overgelegd van het beeld van die camera, waarop is te zien dat de camera is gericht op het voorste deel van het gangpad met rechts de eerste schappen met kratten bier (en links de zakken met chips en zoutjes). [verzoeker] , die zelf als beveiliger werkte, voert aan dat het niet logisch is om een camera zo te richten, en wijst er op dat de printscreen dateert van drie maanden na het incident. Op een uitnodiging die Jumbo heeft gedaan om in de winkel te komen kijken naar hoe de camera is gericht, is [verzoeker] niet ingegaan omdat naar zijn stelling de camera-instelling inmiddels kon zijn gewijzigd. In het verweerschrift en op de zitting heeft Jumbo toegelicht dat de inrichting van de winkels van Jumbo op het gebied van veiligheid wordt verzorgd door de centrale afdeling Risk en Audit van Jumbo samen met het gecertificeerde bedrijf [bedrijfsnaam] , dat verantwoordelijk is voor het beveiligings- en camerasysteem. De filiaalmanager heeft op de zitting verklaard dat als hij camera’s anders wil richten, hij daarvoor een aanvraag moet doen in het systeem en dat alleen [bedrijfsnaam] iets aan die camera’s kan veranderen. Volgens de filiaalmanager is in het systeem te zien dat er na het incident van [verzoeker] geen aanvraag door hem is gedaan om de camera’s anders te richten. Gelet op dit gemotiveerde verweer van Jumbo staat niet vast dat het incident op camerabeelden is vastgelegd.
In deelgeschil is geen ruimte voor nadere bewijslevering
5.21.
Uit het voorgaande volgt dat hoewel inmiddels getuigenverhoren hebben plaatsgevonden, de rechtbank niet kan vaststellen wat de toedracht van de botsing is geweest en (dus) ook niet of Jumbo wel of niet aansprakelijk is voor de schade die de botsing tot gevolg heeft gehad. Wellicht kan nadere bewijslevering de benodigde duidelijkheid bieden. Zoals hiervoor overwogen is het aan [verzoeker] om dit bewijs te leveren.
5.22.
Van Jumbo kan in dat geval worden verlangd dat zij stukken overlegt ten bewijze van haar verweer dat er nooit camerabeelden zijn gemaakt van het incident. Ook kan van Jumbo worden verlangd dat zij inzage geeft in het onderzoeksrapport dat is opgesteld in opdracht van haar verzekeraar. Op de zitting heeft Jumbo zich daartoe ook bereid verklaard. Volgens Jumbo zijn de verklaringen uit dat rapport niet meer zo relevant omdat alle betrokkenen inmiddels door de rechter onder ede zijn gehoord, en bevat het rapport verder geen relevante informatie. Niettemin heeft [verzoeker] er naar het oordeel van de rechtbank belang bij dit rapport van Jumbo te ontvangen.
5.23.
Voor nadere bewijslevering is in deze deelgeschil evenwel geen ruimte en de gevraagde verklaring voor recht inzake de aansprakelijkheid van Jumbo moet dan ook worden afgewezen.
Over de gevorderde kosten
5.24.
[verzoeker] vraagt om een veroordeling van Jumbo in de buitengerechtelijke kosten op grond van artikel 1019aa Rv. [verzoeker] vordert de kosten die hij heeft moeten maken voorafgaand aan de voorlopige getuigenverhoren (€ 2.450,25), de kosten ter zake van die getuigenverhoren (€ 8.494,20), en de kosten vanaf het moment van het opstellen van het verzoekschrift voor deze deelgeschilprocedure (€ 6.534,-).
5.25.
De rechtbank overweegt dat hoewel het verzoek van [verzoeker] om een verklaring voor recht zal worden afgewezen, en er wegens het ontbreken van aansprakelijkheid voor enige veroordeling tot betaling geen grond aanwezig is, er op de voet van artikel 1019aa Rv in beginsel wel een begroting dient plaats te vinden van de kosten die [verzoeker] heeft moeten maken in verband met de behandeling van het deelgeschil. Dit is alleen anders indien sprake zou zijn van een volstrekt onnodig of onterecht ingesteld verzoek, maar die situatie doet zich hier niet voor.
5.26.
Tot de te begroten kosten die zijn gemaakt in verband met de behandeling van het deelgeschil behoren niet de buitengerechtelijke kosten die zijn gemaakt voorafgaand aan de getuigenverhoren. Het verband tussen de deelgeschilprocedure en deze kosten is door [verzoeker] onvoldoende duidelijk gemaakt. Verder is de rechtbank met Jumbo van oordeel dat de kosten die zien op de voorlopige getuigenverhoren niet als buitengerechtelijk kunnen worden aangemerkt en daarom niet kunnen worden betrokken in de begroting van de kosten op de voet van artikel 1019aa Rv.
5.27.
[verzoeker] stelt de hoogte van de door hem gemaakt kosten van het deelgeschil op een bedrag van € 6.534,- (19 uren tegen een uurtarief van € 270,- exclusief btw, plus € 309,-griffierecht). Hoewel de zaak niet bijzonder complex is, oordeelt de rechtbank dat de door mr. Schakenraad opgegeven kostenbegroting nog binnen de grenzen van hetgeen acceptabel is. De rechtbank ziet daarom - anders dan Jumbo - onvoldoende reden tot matiging en begroot de kosten van het deelgeschil zoals verzocht op een bedrag van € 6.534,-. ECLI:NL:RBOBR:2022:205
